2024.11.14 来源:图书馆 浏览数:0
11月11日,高等教育评价专业机构软科正式发布2024“软科世界一流学科排名”。数据显示,77779193永利官网共有6个学科入选世界一流学科,其中我院共2个学科入选软科世界一流学科,分别是化学(401-500位)、化学工程(401-500位)。77779193永利官网化学及化学工程学科已连续两年跻身软科世界一流学科排名前500,学院将继续攀登科研高峰,为学校学科建设工作贡献力量。

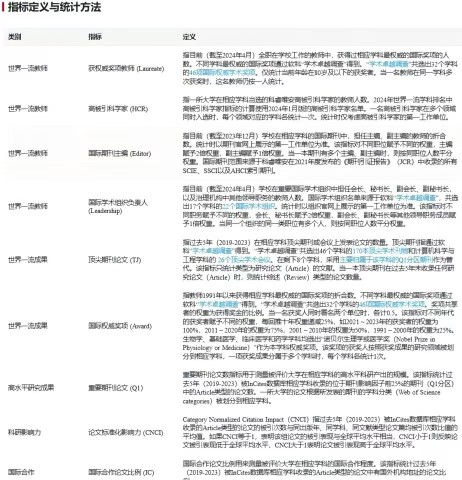
2024软科世界一流学科排名覆盖55个学科,涉及理学、工学、生命科学、医学和社会科学五大领域。全部采用国际可比的客观学术指标,覆盖世界一流教师、世界一流成果、高水平研究成果、科研影响力、国际合作等五个模块。此次排名的对象为全球5000余所大学,今年有约96个国家和地区的1900余所高校入围榜单,中国内地共有335所高校的3278个学科上榜。

